Cutuglagua
3678426
junta-aguapotable@hotmail.com

QUIENES SOMOS!

JAAPYS ROSARIO AYMESA SAN FRANCISCO

Quienes Somos!

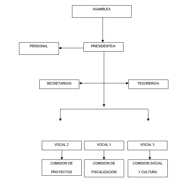
 La  JAAPYS,  esta constituida por:

  1. La Asamblea General de Consumidores
  2. El Directorio de la JAAPYS:
  • Presidente
  • Secretario
  • Tesorero
  • Vocal Principal 1
  • Vocal Principal 2
  • Vocal Principal 3

 3. El personal contratado:

  • Recaudador-Bodeguero
  • Operador
  • Guardia
  • Asesor Jurídico (Ocasional)

Nota: Los Vocales 1,2,3 serán escogidos por los señores consumidores de los de  los barrios que forman la JUNTA ADMINISTRADORA DE AGUA POTABLE Y SANEAMIENTO REGIONAL  ROSARIO AYMESA SAN FRANCISCO.